Vixen - Fluorit FL55ss - refraktor 55/300mm OTA
Průměr 55mm | ohnisková délka 300mm | aperturní poměr f/ 5,5
Kompletně vyrobené v Japonsku.
Dodávaný jako tubus s optikou bez montáže a okuláru.
Záslika obsahuje 1 balík o hmotnosti 2kg.
Více
Krátkoohniskový kompaktní refraktor s velmi kvalitním fluoritovým apochromatickým objektivem.
Ideální jako cestovní teleskop pro pozorovatele a fotografy noční hvězdné oblohy.
Teleskop má velmi ostrý bodový obraz hvězd v celém zorném poli i při použití Full Frame senzoru (95% kruhové zorné pole s průměrem 44mm).
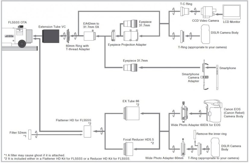
Vixen Fluorit FL55S se světleností f/5.5 a f/4,3 (s přidaným rovnačem pole a reduktorem) je vynikající pro fotografování. S volitelným rovnačem zorného pole reduktorem zorného pole získáte velmi ostré snímky rozlehlých hvězdných oblastí, mlhovin i komet s extrémně krátkým expozičním časem.
Pokud k teleskopu přidáte kvalitní HR okuláry, získáte velmi pěkný a ostrý obraz Měsíce i jasných planet Sluneční soustavy.
Teleskop je dodávaný jako tubus s optikou bez montáže a okuláru.
V spodní části tubusu je patka se závitem 1/4" a 3/8" pro upevnění k fotostativu nebo liště standarního typu Vixen GP pro uchycení k drážce většiny montáží. Lišta je součástí sady.
VLASTNOSTI
-
Objektiv: průměr 55mm, fluoritový apochromat.
-
Ohnisková délka: 300 mm, světelnost F5.5.
-
Jemné ostření typu Crayford s aretací.
-
Rozlišovací schopnost (teoretická, podle Dawesova limitu): 2.11".
-
Mezní hvězdná velikost (teoretická): 11,4mag.
-
Max. využitelné zvětšení (konstrukční): 110x.
-
Průměr výtahu ostření: 60mm, závit M60 pro našroubování adapteru 60/43/31,7mm.
-
Průměr výstupu pro okuláry: 31.7mm (1,25").
-
Ve spodní části je patka se závitem 1/4" a 3/8".
-
Součástí je lišta Vixen GP pro upevnění k montážím.
-
Rozměry tubusu: 80 x 282mm.
-
Hmotnost: 1,5kg.
-
Made in JAPAN - kompletně vyrobené v Japonsku.
Balení obsahuje: tubus s optikou, lištu Vixen GP, adapter 60/43/31,7mm krytky.
Recenze teleskopu v Sky at Night BBC Magazine.
Recenze teleskopu na Cloudy Nights.
DOPORUČENÉ PŘÍSLUŠENSTVÍ - OKULÁRY:

-
Pokud si pořizujete dalekohled s kvalitním objektivem, je dobré používat také kvalitní okuláry. Okulár vytváří výsledný obraz, který pozorujeme okem.
-
Většinou se teleskopy dodávají se základním setovým okulárem typu Plossl s ohniskovou délkou kolem 20-26mm. Jedná se okuláry, které lze běžně používat pro první pohledy novým dalekohledem. Výrobci předpokládají, že si pozorovatelé postupně vybaví sestavu teleskopu podle vlastních požadavků na zvětšení a zorné pole. Pokud tedy chcete lépe využít možnosti Vašeho dalekohledu, poohlédněte se i po nějakých jiných okulárech, než jsou tyto setové.
-
Okuláry s kvalitní optikou, které, byť jsou většinou dražší, dávají lepší obraz než základní levnější okuláry. Kvalitní okulár výrazně zlepší obraz také u jednoduchých teleskopů.
-
Okulár zvětšuje obraz vytvořený objektivem dalekohledu. Zvětšení lze snadno spočítat podle jednoduchého vzorečku: Zvětšení = ohnisková délka objektivu (mm) / ohnisková délka okuláru (mm). Pokud tedy máte objektiv s ohniskovou délkou 1000mm a okulár s ohniskovou délkou 10mm, získáte zvětšení 1000/10=100x. Podle uvedeného vzorečku si můžete snadno najít okulár, který poskytuje požadované zvětšení pro Váš konkrétní teleskop.
V tabulce níže jsou uvedené ohniskové délky okulárů vhodné pro tento teleskop s objektivem 55/300, f5,5 rozdělené podle typu zvětšení:
|
POPIS TYPU ZVĚTŠENÍ |
ZVĚTŠENÍ | OKULÁRY |
|
Max. konstrukční (2xD, pupila 0,5mm) Max. technické zvětšení dosažitelné optickou soustavou za ideálních podmínek. Lze jej použít na rozlišení dvojhvězd nebo testování optické soustavy za ideálních podmínek, ale pro běžná pozorování je díky rušivým vlivům v atmosféře a limitům teleskopu málo používané. |
cca 110x | okuláry kratší než 2,8mm |
|
Extra velké (pupila 0,7-1mm) Velké zvětšení pro sledování těsných dvojhvězd a jemných detailů např. na kotoučcích jasných planet nebo na povrchu Měsíce. Kvalita obrazu při těchto zvětšeních je hodně závislá na pozorovacích podmínkách a tepelných turbulencí v atmosféře. |
cca 54x - 79x | okuláry 5,5mm - 3,8mm |
|
Optimální velké (pupila 1-2mm) Vhodné pro rozlišení dvojhvězd a pozorování jemných detailů na kotoučcích jasných planet a Měsíce. Vhodné i pro sledování jasnějších galaxií a mlhovin. Na ostrosti a rozlišení se může projevovat tepelné proudění v atmosféře |
cca 27x - 54x | okuláry 11mm - 5,5mm |
|
Optimální střední (pupila 2-3mm ) Ideální zvětšení pro pohodlné pozorování ostrého obrazu. Oko má nejlepší rozlišovací schopnost při průměru zorničky cca 2,4mm. Navíc je při těchto zvětšeních ještě zachovaný dobrý plošný jas, takže můžete pěkně pozorovat i jasnější objekty hlubokého vesmíru (mlhoviny, galaxie, kulové hvězdokupy...) Obraz Měsíce a jasných planet je ostrý a vliv atmosféry není tak výrazný jako při větších zvětšeních). |
cca 18x - 27x | okuláry 16,5mm - 11mm |
|
Střední (pupila 3-4mm) Ideální zvětšení pro pohodlné pozorování ostrého obrazu. Navíc je při těchto zvětšeních ještě zachovaný dobrý plošný jas a zorné pole, takže můžete pěkně pozorovat i jasnější objekty hlubokého vesmíru (mlhoviny, galaxie, kulové hvězdokupy...) Obraz Měsíce a jasných planet je ostrý a vliv atmosféry není tak výrazný jako při větších zvětšeních). Menší zvětšení poskytuje i možnost vidět větší úsek oblohy. |
cca 14x - 18x | okuláry 22mm - 16,5mm |
|
Malé (pupila 5-6mm) - velká světelnost Menší zvětšení, ale lepší plošný jas a širší zorné pole. Pohodlně uvidíte větší úsek oblohy. Používá se pro snadnější vyhledávání a identifikaci objektů. Vhodné pro sledování rozlehlejších kulových hvězdokup a jasnějích mlhovin a galaxií např. z Messierova katalogu. Pozn. jelikož se nevyrábí okuláry s ohniskovou délkou větší než 56mm, může se v některých případech stát, že tohoto malého zvětšení nelze prakticky dosáhnout. |
cca 11x - 18x | okuláry 27mm - 22mm |
|
Nejmenší (pupila 7mm) - max. světelnost Nejmenší zvětšení, které poskytuje výstupní pupilu o průměru cca 7mm. Oko, které má ve tmě průměr zorničky cca 7mm tedy může využít velké množství světla. V těchto případech je zvětšení tak malé, že je možná lepší použít běžný binokulární dalekohled. Navíc se nevyrábí okuláry s ohniskovou délkou větší než 56mm, takže dosažitelnost tohoto zvětšení není s běžným příslušenstvím mnohdy ani možná. |
cca 11x a méně | okuláry větší než 38mm |
Upozornění: tento popis produktu (včetně tabulky) je originálně vytvořený výhradně pro webové stránky www.dalekohledy-mikroskopy.cz
Copyright © Miloš Motejl MOTY-OPTIK - na webové stránky se vztahuje zákon 121/2000 Sb. "Zákon o právu autorském, o právech souvisejících s právem autorským a o změně některých zákonů (autorský zákon)". Nekopírujte obsah (ani části) webových stránek bez písemného souhlasu majitele. Porušení zákona bude řešené právní cestou.
| Typ objektivu | čočkový apochromat |
|---|---|
| Průměr objektivu | 55mm |
| Ohnisková délka | 300mm |
| Aperturní poměr (světelnost) | f/5,5 |
| Dalekohledy VIXEN | Vixen Fluorit apochromat |
| Výrobní společnost | Vixen Co. Ltd. |
|---|---|
| Adresa | 5-17-3 Higashi-Tokorozawa Tokorozawa-shi, 359-0021 Saitama, JP, www.vixen.co.jp |











